Nursing

Physiotherapy

Laboratories

Medical Records

previous arrow
next arrow
Slider

Welcome to College of Applied Medical Sciences

The Faculty of Applied Medical Sciences is one of the Buraydah Private Colleges that received the initial license in 1426. It was started 1428/1429 H. The college is located on King Abdul Aziz Road, east of Al-Qassim University. The college campus contains educational facilities, such as: laboratories, library, conference, and symposium rooms, cafeteria, and football stadium. The College of Applied Medical Sciences contributes to the advancement of the health services of Saudi society through graduating qualified cadres with necessary knowledge, skills, and competencies in applied medical field, providing an enabling environment for education and learning. The college also helps in covering the growing needs of labor market for professional in applied science in Kingdom of Saudi Arabia in turn realizing the Kingdom's Vision. Additionally, the Applied Medical Sciences College plays an active role in the community through providing different community activities and research. The College will continue contributing effectively to cover the many and growing needs in the health field and to keep pace with the structural and technical development of this vital field in the country.

Vision, Mission and Goals

The College of Applied Medical Sciences was established in Buraidah colleges with the aim of graduating specialized cadres in the medical field and covering the growing needs in the health field and keeping pace with technical development in this vital and important field in the Kingdom, and to be a leading college in the field of scientific research. The college includes three departments: the Department of Nursing (male and female students), the Department of Physical Therapy (male and female students), and the Department of Health Information Management (Medical Records) (male students).

Academic Programs

Nursing

Physical Therapy

Health Information Management (Medical Records Administration)

Dean Message

Dr. Muhammad Bin Ali Al Sahli

بسم الله الرحمن الرحيم

The Kingdom of Saudi Arabia is witnessing broad and rapid steps to race against time and soar in new horizons towards progress and excellence regionally and globally in all fields, in line with the ambitious vision of the Kingdom 2030, with the blessing of the Custodian of the Two Holy Mosques, King Salman bin Abdulaziz, and the leadership of His Royal Highness the Crown Prince and Prime Minister, His Royal Highness Prince Mohammed bin Salman bin Abdulaziz - may God protect them - to raise the ambition of everyone, individuals, government and private entities and institutions, to be active partners in the process of renaissance and development and contributors to achieving the goals of the blessed vision.
Within the framework of this national strategic direction, the College of Applied Medical Sciences at Buraidah Private Colleges seeks to contribute effectively to translating this ambitious national vision through its strategic objectives that are in line with the mission of Buraidah Private Colleges to adopt pioneering academic policies aimed at providing quality university education in line with local and international quality standards.
As education in the medical field is witnessing a significant acceleration in the diversity of strategies in learning and teaching, and this diversity also coincides with a major change in the requirements of the labor market for graduates, the college seeks to create a stimulating academic environment according to appropriate educational strategies that contribute to raising the level of its outputs to keep pace with modern trends in academic education and to provide students with cognitive, skill and professional capabilities and to be able to adapt to technical developments in the health field.
Based on the values ​​of the college, this website came to be an interactive interface that reflects the vision and mission of the college, its activities and educational programs, and provides a platform for providing electronic services in a way that facilitates the beneficiaries of the college and keeps all relevant parties informed and in continuous communication.
We hope that the website and its contents will satisfy you, and we ask God Almighty to guide our steps and provide us with help and success in serving this country under our wise government. And God is the Grantor of success

Dr. Muhammad Bin Ali Al Sahli

Ext. No.: 105

Email: 

Vice Dean Message

Dr. Waleed Ahmed Hamid Aldeif

بسم الله الرحمن الرحيم

The College of Applied Medical Sciences at Buraydah National Colleges aims to prepare and qualify national health cadres with high educational and training efficiency capable of absorbing developments in medical science and meeting the job market and providing community and research services which are a distinct addition to the health services system. In addition to the college’s endeavor to develop the capabilities and skills of faculty members and workers and to improve the services provided to them.

The college currently offers a bachelor’s degree in nursing, physiotherapy and health information management (medical records) program and these programs are empowered to prepare highly competitive cadres to take a leadership role in related fields.

The college strives to advance the college by developing quality climates and working to obtain accreditation locally and internationally and raising the levels of scientific products to cover the needs of the Kingdom in general, with the best and most distinguished cadres in those areas.

The college strives to achieve academic accreditation for its various medical programs, by preparing integrated plans to assess and develop the college's level of performance.

Dr. Waleed Ahmed Hamid

Ext. No: 402

Email: eldaifwah@hotmail.com

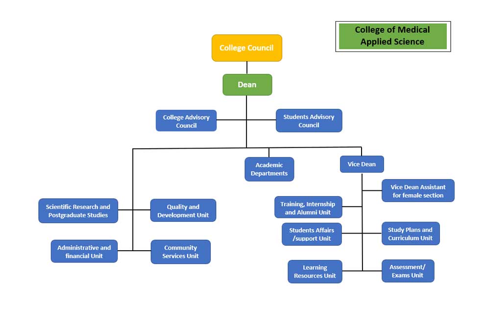
College of Applied Medical Sciences Academic Departments

College Units

Study plans and programs unit

Unit Head: Dr. Waled Hamid

Training, Excellence and Alumni Affairs Unit

Unit Head: Dr. Dooa Al Rajeh

Assitant: Mohammad Idress Yahya

Examination Unit

Unit Head: Dr. Abdul Nasir Al Shariah

Assistant: Dr. Ameera Farj Mohammad

Learning Resources Unit

Unit Head: Dr. Mohammad Shawar Abdul Mola

Assistant: Dr. Nigar

Student Affairs and Support Unit

Unit Head: Dr. Muhammad Abdul Salam Eisa

Assistant: Miss. Noora Al Khuzair

Quality and Development Unit

Unit Head: Dr. Mohammad Mohammad Mishali

Assistant: Dr. Fatiha Hassan Ismael

Assistant: Dr. Abo. Bakar Ibrahim

Administrative and Financial Affairs Unit

Unit Head: Abdullah Doosri

Scientific Research and Graduate Studies Unit

Unit Head: Dr. Mohammad Iqbal Khan.

Assistant: Dr. Hajer

Community Service Unit

Unit Head: Dr. Waleed Ahmed Al Sayed

Assistant: Dr. Seeham Mohammad Adam

Organizational Structure

Academic Forms

College of Applied Medical Sciences

Contact

College Secretary’s Office:

Tel: +966 16 3800085

Telephone number: Ext.: 403

Mobil: 0550232233
Email: a.b._1234@hotmail.com

Kingdom of Saudi Arabia

Alqassim - Buraydah - P.O. B: 31717 - College of Applied Medical Sciences - Building No. 4.

Telephone number: 0163800085   Ext.: 403
Fax: 0163800083

College LMS - Blackboard Ultra

 

Style Selector

Layout Style

Predefined Colors

Background Image