قانون / حقوق

إدارة الأعمال

الموارد البشرية

محاسبة

previous arrow
next arrow
Slider

مرحبا بكم في كلية العلوم الإدارية والإنسانية

تُعَد كلية العلوم الإدارية والإنسانية واحدة من أكبر كليّات بريدة الاهلية حيث أسست عام 1430م بعدد الطلاب والطالبات 149 (73) طالباً/ (76) طالبة، في حين يزيد العدد الحالي على 1557 طالب وطالبة منهم(893) طالباً/ (664) طالبة. وتؤدي الكلية دوراً ريادياً من بدايتها وحتى الآن في خدمة منطقة القصيم خاصة والمملكة عامة عن طريق تخريج طلاب وطالبات ذوي مهارات عالية، ومؤهلات استثنائية تمكنهم من المشاركة في قيادة النمو والتطور الاقتصادي المستمر.

إن كلية العلوم الادارية والانسانية تهدف من خلال الدور الذي تؤديه إلى أن تكون مساهمة في صناعة مستقبل منطقة القصيم خاصة والمملكة عامة من خلال طلابها وخريجيها، وذلك بإعدادهم لاحتلال مراكز قيادية في مجالات تخصصهم. كما تسعى إلى توفير قاعدة بيانات للبحوث والدراسات العلمية التي تقدمها وتعدها، لتسهم في معالجة وحل المشكلات وتقييم أوضاع المؤسسات المحلية.

إن العملية التعليمية ليست عملاً موجهاً يقوده طرف واحد، بل هي عملية تقوم على المشاركة بين المعلم والمتعلم، لهذا وإدراكاً منها أهمية الالتزام بتقديم عملية تعليمية وناجحة، تحرص الكلية على تطوير وسائل التعليم والتعلم لديها، خصوصاً فيما يتعلق باستغلال وسائل التكنولوجيا الحديثة، والتعظيم من شأن البحث العلمي الذي يعد جزءاً مهمًا يعزز القدرة التعليمية لأعضاء هيئة التدريس .وتدرس بشكل متواصل حاجات الطلاب وما يستجد من قضايا تهمهم، وتسعى إلى الحصول على فكرة واضحة عن مدى جودة العملية التعليمية واستجابتهم لها من خلال  وسائل التقويم المختلفة حتى تتمكن من معالجة أي خلل في هذه العملية، وتسد أي نقص.

وتمنح الكلية حالياً درجة البكالوريوس في أربعة تخصصات:

1.المحاسبة

2.ادارة الموارد البشرية

3.الحقوق

4.اللغة الانجليزية والترجمة

5.ادارة الاعمال

الخطة الاستراتيجية للكلية

الرؤية والرسالة والأهداف

  الشعار:  طـــلابـنـا فــخــرنـا

كلمــــة عميد الكليـــــــــة

د/ على بن محمد المحيميد

بسم الله الرحمن الرحيم

من بشائر خير هذا العهد الزاهر عهد خادم الحرمين الشريفين الملك سلمان بن عبد العزيز حفظه لله، هو انتشار رقعة التعليم العالي في شتى مناطق المملكة ومحافظاتها، وها هي مدينة بريدة تشعر بالغبطة والسرور مع استقبالها كلية العلوم الادارية والانسانية في عام 1430 هـ مع باقي كليات بريدة الاهلية الأخرى، تنفيذا للتوجيهات السامية مدعومة بجهود وزارة التعليم العالي.

وإنه لمن دواعي سرورنا أن تساهم كلية العلوم الادارية والانسانية من خلال التمسك بالمعايير العلمية العالية والمصداقية في الأداء على نحو ما يجري بكليات بريدة الاهلية حفاظاً على المخرجات وتحقيقاً لمفهوم الجودة الشاملة.

وتسعى الكلية إلى أن تبلور أهدافها التي تتمثل في رفع مستوى وكفاءة الخريج لمقابلة احتياجات سوق العمل المتغيرة من خلال تطبيق سياسيات تعليمية واضحة وهادفة ومتعارف عليها عالمياً. بلورة وتطبيق الأفكار البحثية والمشاريع العلمية يمثل جانب مهم من الأهداف التي تسعى لها الكلية في الوقت الحالي.

ولتحقيق ذلك، نعمل على التطوير المستمر للمناهج العلمية وتطوير مهارات التعلم للطالب واستقطاب أعضاء هيئة تدريس متميزين ليمكننا السير نحو تحقيق أهداف الكلية بخطى واثقة في ظل ما تلقاه الكلية من دعم المستمر من إدارة الكليات. وتحدونا آمال عراض بأن تكون كلية العلوم الادارية والانسانية رافداً غنياً للعلم والمعرفة، وسنداً قوياً لبناء الشخصية المبدعة في علمها، الوفية لوطنها، الناجحة في أدائها.

هذا وتشهد الكلية حركة ديناميكية دؤوبة للانطلاق بها نحو الأفضل في تجسيد استراتيجية الكليات في بناء الشراكة المجتمعية، وبناء منظومة الجودة الشاملة، وتحقيق الاعتماد الأكاديمي. بما يبلغنا التميز، ويصل بنا إلى الريادة العالمية. وتتشرف كلية العلوم الإدارية والإنسانية بحمل هذا الطموح الكبير، بما يدفع عجلة التنمية في وطننا الغالي قدما إلى الأمام. واعتزازنا كبير بكوكبة الهيئة التدريسية والإدارية في الكلية، الساهرين في خدمة أبنائنا من الطلاب وبناتنا من الطالبات الذين هم أملنا وغاية سعينا.

عميــد: د/ على بن محمد المحيميد

 رقم الهاتف :فرعي 515

 البريد الإلكتروني: dr.ali@bpc.edu.sa 

كلمــــة وكيل الكليـــــــــة

د/ محمد ابراهيم السكيتي

بسم الله الرحمن الرحيم

الحمد لله حمداً كثيراً طيباً مباركاً فيه وصلى لله وسلم على النبي الامي الكريم وآله وصحبه اجمعين.

يقول الله سبحانه وتعالى " اقرأ باسم ربك الذي خلق " ويقول جل وعلا " يرفع لله الذين آمنوا منكم والذين اوتوا العلم درجات ".

فقد جعل لله تعالى أهل الحكمة والرأي والأدب والفكر في أشرف الجهات فبهم تنتظم للأمة محاسنها وتستقيم أمورها، وبنصائحهم يصلح لله للخلق سلطانهم ويعمر بلدانهم، ولقد نالوا في هذا البلد المسلم كل التقدير والإجلال فرفع لله من شان العلم والعلماء وطلبة العلم.

ولتحقيق هذه الرفعة والحفاظ عليها سعت كليات بريدة الاهلية لإنشاء كلية العلوم الادارية والانسانية, حيث تم ذلك بحمد لله عام 1430 هـ، لتلبي احتياجات شباب المملكة العربية السعودية بتخريج الكفاءات العلمية الوطنية المؤهلة.

وتعد هذه الكلية في الوقت الحاضر أكبر كليات بريدة الاهلية من حيث عدد طلابها وأقسامها ومخرجاتها العلمية. وقد تطور أداء الأقسام العلمية بالكلية خلال السنوات الماضية تطوراً ملحوظاً إذ سعى أساتذتها ومسؤولوها سعياً حثيثاً لمواكبة تطور العلوم التي تضمها أقسام الكلية بشكل دائم، ، لذا حرصنا ان تكون برامج الكلية التعليمية ليست دراسات نظرية فقط بل علمية تطبيقية واسعة في كافة تخصصاتها، وأصبحت أقسام الكلية اليوم تستخدم الأجهزة والمعامل الحاسوبية والمحاكم التدريبية التي تُستخدم بكفاءة عالية في تدريس الطلاب وتدريبهم على البحث والتجريب والاستخلاص والاستنتاج وتنمي لديهم جملة من المهارات الأساسية في كافة التخصصات.

كما طرحت الكلية خططها الدراسية ليكون محتواها متناغما مع الأساليب والطرائق والتقنيات الحديثة المستخدمة في توصيله للطلاب في مجالات تخصص الكلية شكلاً ومضموناً.

وقد حرصت الكلية في جميع خططها القائمة والمستقبلية بين تطور العلوم واحتياجات المجتمع السعودي، بحيث تكون مخرجاتها ملبية لتلك الاحتياجات وموفرة للكوادر المؤهلة والمدربة المطلوبة حسب تخصصات الكلية العلمية. وهذا أمر تؤكد الكلية على وضعه في مقدمة أولوياتها في خطواتها الحثيثة.

تمنح الكلية درجة البكالوريوس بنظام الانتظام،. ولذا فقد حق لها بعد مضي سنوات قليلة على تأسيسها أن تفخر وتعتز بالخريجين من أبنائها وبناتها الذين هم اليوم يعملون في الحقول والميادين المختلفة في مناطق مملكتنا الحبيبة و يخدمون دينهم ومليكهم ووطنهم بكل كفاءة واقتدار.

فلله الحمد والفضل والمنة أولاً وأخيراً ثم توجيه ودعم ولاة الأمر في هذا البلد المعطاء، وإدارة الكليات ممثلة بسعادة المشرف العام وأصحاب السعادة النواب والوكلاء وجهود المخلصين من مختلف إداراتها أجزل لله لهم جميعاً الأجر والمثوبة.

ولا أملك إلا أن أتقدم لهم جميعاً باسمي وباسم جميع إخوتي وأخواتي الزملاء والزميلات أعضاء هيئة التدريس والإداريين والإداريات والطلاب والطالبات بوافر الشكر وعظيم الامتنان سائلاً المولى عز وجل أن يأخذ بأيدينا جميعاً نحو المزيد من التوفيق والفلاح.

عميـــد: د/ محمد ابراهيم السكيتي

 رقم الهاتف :فرعي 101

 البريد الإلكتروني: moh.s@bpc.edu.sa

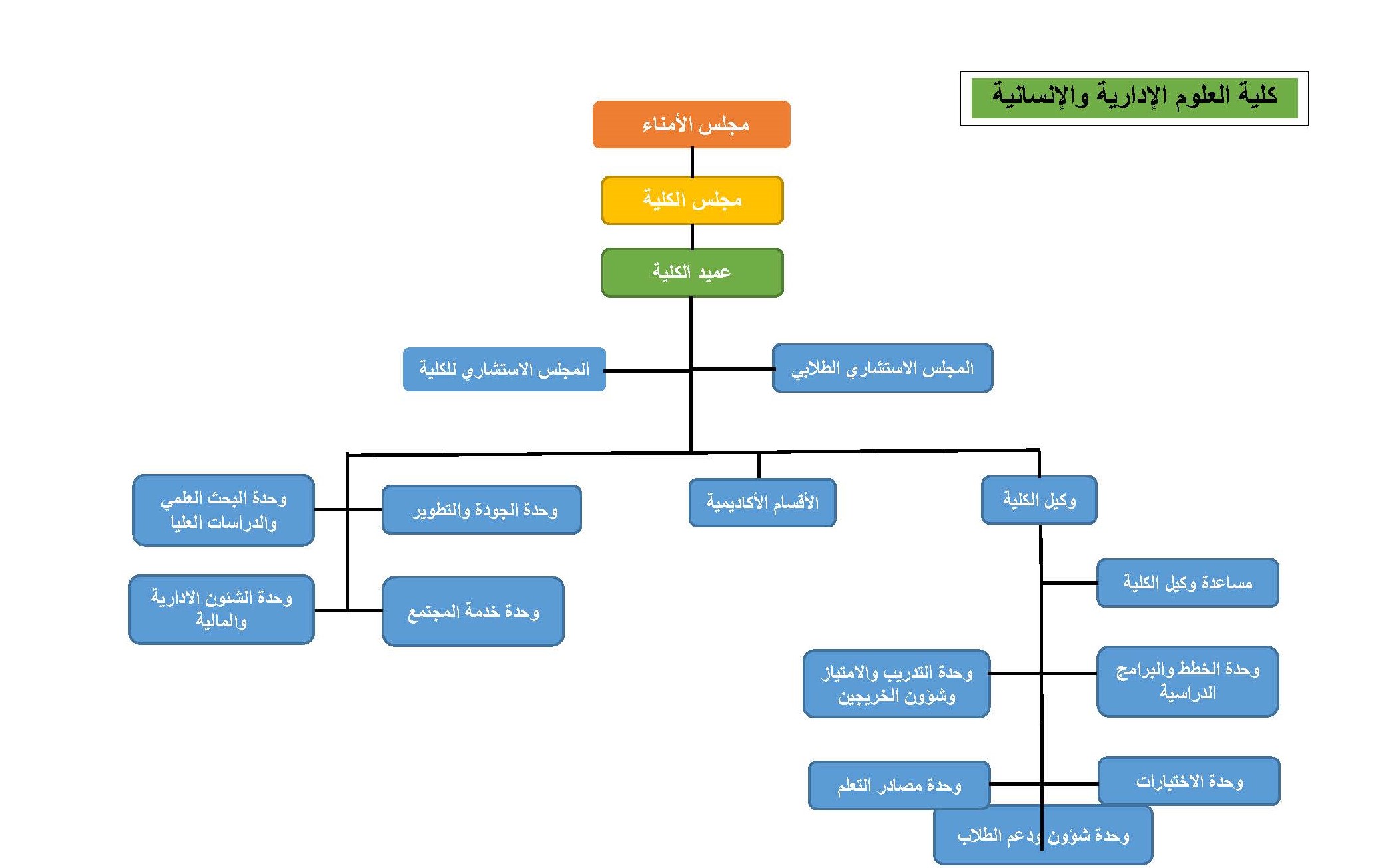
وحدات

  • وحدة الاختبارات

    هي وحدة تهتم بمتابعة الاختبارات في أي موضوع يتعلق بالطلاب الذين لديهم اختبار على سبيل المثال: اللجان المختصة للاختبارات الفصلية، تنظيم لجان الاختبارات، توزيع المراقبين وقت الاختبار، استقبال أوراق الاختبار من أعضاء هيئة التدريس، الاختبارات البديلة، إرسال كشوف الدرجات، الرفع بحالات الغش .. ...إلخ؛ وعلى الوحدة توفير الدعم الفني للكلية لتطوير نظم التقويم والامتحانات فيها بالتنسيق والإشراف والمتابعة مع الاقسام العلمية في الكليات

  • وحدة الجودة والتطوير

    تعمل وحدة الجودة والتطوير وفقا للإستراتيجيات والسياسات العامة للكلية بما يساهم في تحقيق رؤية ورسالة وأهداف الكلية التي أنشئت من أجلها وذلك من خلال تبني وتطبيق مبادئ الجودة الشاملة ووضع وتنفيذ الخطط والبرامج التى تضمن تحقيق مستويات عالية من الأداء والإنتاجية في المجالات التعليمية والإدارية والتنظيمية والمالية والتقنية وتعظيم الانتفاع من الرصيد المعرفي والخبرات المتراكمة لدى الكلية ووحداتها التنظيمية والإدارية وتوفير مقومات ومتطلبات الحصول على الإعتماد الاكاديمي والمحافظة عليه وفق أعلى معايير الجودة المحلية والعالمية وبما يعزز قدرات الكلية لتحقيق مزايا تنافسية مستدامة، الاشراف علي تطبيق معايير الجوده في الجوانب الأكاديمية بشقيها المؤسسي والبرامجي.

  • وحدة خدمة المجتمع

    تعمل وحدة خدمة المجتمع وفقا للاستراتيجيات والسياسات العامة لكليات بريدة بما يساهم في تحقيق رؤية ورسالة وأهداف الكلية التي أنشئت من أجلها وذلك من خلال تنفيذ كافة السياسات والاجراءات التي تضمن تفعيل دور الكلية مع المجتمع المدني وتنفيذ سياسات الابحاث والدراسات في ضوء المعايير العلمية والمهنية وبما يبني المناخ التنظيمي الايجابي المعزز لروح التعاون والعمل الابتكاري والرقابة الذاتية وما يرتبط بها من القيم المؤسسية في الكلية. وتعمل الوحدة كذلك على توثيق الصلة بين الكليات وكافة فئات المجتمع من خلال تقديم خدمات تعليمية وتدريبية وتقنية عالية الجودة التي تتلاءم مع احتياجات المجتمع الجامعي والمجتمع المحلي بمختلف فئاته ومؤسساته من خلال الاستفادة القصوى من كافة إمكانيات الكليات.

  • وحدة البحوث والدراسات العليا

    يعمل وحدة البحوث والدراسات العليا وفقا للاستراتيجيات والسياسات العامة لكليات بريدة بما يساهم في تحقيق رؤية ورسالة وأهداف الكليات التي أنشئت من أجلها وذلك من خلال تقديم المعارف والاستشارات والبحوث العلمية والتطبيقية وتشجيع نظم إعداد البحوث في الكليات، وتساعد الوحدة العميد علي الكليات في جميع الأنشطة البحثية التي تتعلق بالكليات، ويشرف مدير الوحدة على توزيع المواد المتاحة لدعم البحث والأشكال الأخرى للجهد العلمي كما يعني المركز بتقييم فاعلية النشاط العلمي الذي يجري بالكليات. وعلى الوحدة تقديم المعارف العلمية عن طريق الاستشارات والبحوث العلمية والتطبيقية وتشجيع نظم إعداد البحوث في الكلية.

  • وحدة الشؤون المالية والإدارية

    تعمل وحدة الشؤون المالية والإدارية وفقا للاستراتيجيات والسياسات العامة لكليات بريدة بما يساهم في تحقيق رؤية ورسالة وأهداف الكلية التي أنشئت من أجلها من خلال تنفيذ كافة السياسات والإجراءات المالية والإدارية والتأكد من تطبيقها في ضوء الأنظمة واللوائح والتعليمات والإشراف على تنفيذ كافة الأعمال التي تضمن الحفاظ على ممتلكات الكلية وحسن استخدامها. ومدير الوحدة مسؤول عن متابعة وتنفيذ الاهداف والخطط الاستراتيجية واتخاذ القرارات وتنفيذ السياسات والاجراءات واللوائح الإدارية والمالية والتأكد من تطبيقها في الكلية.

  • وحدة الخطط والبرامج الدراسية

    أهداف الوحدة هي:

    1. وضع المواصفات والمعايير اللازمة في بناء الخطط والبرامج الدراسية بما يتوافق مع معايير الاعتماد الأكاديمي.
    2. إقامة شراكة مجتمعية مع القطاعين العام والخاص بهدف الرقي وتحسين مستوى الخطط والبرامج الدراسية في الكلية.
    3. التعاون الأكاديمي مع مختلف الجامعات والمؤسسات العلمية محليا وإقليميا وعالميا في سبيل تحقيق جودة بناء الخطط والبرامج الدراسية.
    4. تقديم الدعم والمساندة للأقسام الأكاديمية لخلق بيئة مناسبة لتطوير البرامج الدراسية.
    5. تقويم الخطط والبرامج الدراسية في الأقسام الأكاديمية والعمل على تطويرها بما يتماشى مع رسالة وأهداف الكلية بالتعاون مع ادارة الجودة والجهات المعنية بالكلية.
  • وحدة التدريب والامتياز وشئون الخريجين

    تعمل وحدة التدريب والامتياز وشؤون الخريجين بالكلية وفقا للاستراتيجيات والسياسات العامة لكليات بريدة بما يساهم في تحقيق رؤية ورسالة وأهداف الكلية التي أنشئت من أجلها وذلك من خلال الإشراف على تدريب طلاب الكلية بالمؤسسات الخاصة والمصالح الحكومية والجهات ذات الصلة ببرامج الكلية وفق أعلى معايير الجودة تعني بتوثيق الصلة بين الكلية والخريجين ومؤسسات المجتمع المدني والسعي لفتح مجالات سوق العمل امامهم، وقياس اتجاهات وتطلعات رجال الاعمال والمؤسسات نحو خريجي الكلية بما يحقق المصالح المشتركة.

  • وحدة مصادر التعلم

    تعمل وحدة مصادر التعلم وفقاً للاستراتيجيات والسياسات العامة لكليات بريدة بما يساهم في تحقيق رؤية ورسالة وأهداف الكلية التي أنشئت من أجلها وذلك من خلال تيسير حصول طلاب الكلية ومنسوبيها والباحثين من خارجها على أوعية المعلومات المختلفة الكفيلة بإثراء الثقافة العلمية لديهم.

  • وحدة شؤون ودعم الطلاب

    تعمل وحدة شؤون ودعم الطلاب بالكلية وفقاً للاستراتيجيات والسياسات العامة لكليات بريدة بما يساهم في تحقيق رؤية ورسالة وأهداف الكلية التي أنشئت من أجلها وذلك من خلال متابعة وتوفير الخدمات للدارسين في برامج الكلية بداية من عمليات القبول والتسجيل على نحو يعظم من الاستفادة من شؤون الطلبة في تحقيق رؤية ورسالة وأهداف الكلية.

  • مجلس الأمناء

    يعمل مجلس الأمناء التزاما بالاستراتيجيات والسياسات العامة بما يحقق رؤية ورسالة وأهداف الكلية التي أنشئت من أجلها وبما يمكن الكلية المختلفة من الحصول على التميز والمحافظة عليه وفق أعلى معايير للجودة والاعتماد على نحو يقوى ويعزز مكانة الكلية وهويتها ويرسخ ويفعل مزاياها التنافسية ويؤكد على دور الكلية الجوهري في تحقيق الشراكة العلمية والعملية مع منظمات الأعمال ومؤسسات المجتمع وفي حدود ما تنص عليه اللوائح المعتمدة وقواعدها التنفيذية والقرارات الصادرة بمقتضاها.

  • مجلس الكلية

    مجلس الكلية هو أعلى سلطة فيها يمارس الصلاحيات والاختصاصات الواردة بنظم ولوائح مجلس التعليم العالي واللوائح المنظمة للتعليم الأهلي، فهو المنوط به الالتزام بالاستراتيجيات والسياسات العامة بما يحقق رؤية ورسالة وأهداف الكلية التي أنشئت من أجلها وبما يمكن الكلية بأقسامها المختلفة من الحصول على التميز والمحافظة عليه وفق أعلى معايير للجودة والاعتماد على نحو يقوي ويعزز مكانة الكلية وهويتها ويرسخ ويفعل مزاياها التنافسية ويؤكد على دور الكلية الجوهري في تحقيق الشراكة العلمية والعملية مع منظمات الأعمال ومؤسسات المجتمع وفي حدود ما تنص عليه اللوائح المعتمدة وقواعدها التنفيذية والقرارات الصادرة بمقتضاها.

  • المجلس الاستشاري للكلية

    يعمل المجلس الاستشاري للكلية وفقا للاستراتيجيات والسياسات العامة لكليات بريدة بما يساهم في تحقيق رؤية ورسالة وأهداف الكلية التي أنشئت من أجلها وذلك من خلال القيام بالأعمال الاستشارية الموكلة له وفقا لما يحدده قرار إنشاءها.

  • المجلس الاستشاري الطلابي

    يعمل المجلس الاستشاري الطلابي وفقا للاستراتيجيات والسياسات العامة لكليات بريدة بما يساهم في تحقيق رؤية ورسالة وأهداف الكلية التي أنشئت من أجلها وذلك من خلال القيام بالأعمال الاستشارية الموكلة له وفقا لما يحدده قرار إنشاءها.

الهيكل تنظيـــــمي

نماذج

أعضاء هيئة تدريس

كشف بأسماء أعضاء هيئة تدريس قسم إدارة الموارد البشرية

List of the faculty members of the Department of HRM

الرتبة العلمية

Name

الاسم

 

Assistant Professor/ مساعد أستاذ

Dr / ELsayed Ezzat ELsayed Saleh

د/ السيد عزت السيد صالح

1

Assistant Professor/ مساعد أستاذ

Dr / Ahmed Ali Husain Allam

د /أحمد على حسين علام

2

Assistant Professor/ مساعد أستاذ

Dr / Mohammed Ibrahim Al-Skiti

د/ محمد ابراهيم محمد السكيتى

3

Assistant Professor/ مساعد أستاذ

Dr / Atef Mahmoud Fakafakh

د/ عاطف محمود أبوالفضل الفخفاخ

4

Assistant Professor/ مساعد أستاذ

Dr / Sabry AbdAllah Aluwa

د/ صبري عبد الله عليوة

5

Assistant Professor/ مساعد أستاذ

Dr / Ahmed Abd Elhamied Abou Sheashaa

د/ أحمد عبدالحميد محمد ابوشعيشع

6

Assistant Professor/ مساعد أستاذ

Dr / Ibrahim Abdelsalam Ahmed Abdelmutalib

د/إبراهيم عبد السلام أحمد عبد المطلب

7

Assistant Professor/ مساعد أستاذ

Dr / Yehia Hassan Mohamed Abdelhamid

د/ يحيى حسن محمد عبد الحميد

8

Assistant Professor/ مساعد أستاذ

Dr / Haytham Mohamed Abdelaziz Gebril

د/ هيثم محمد عبدالعزيزجبريل

9

Assistant Professor/ مساعد أستاذ

Dr / Basem Nabil Abd EL-Ghany Mohammed

د/ باسم نبيل عبد الغنى محمد

10

Assistant Professor/ مساعد أستاذ

Dr/ Mubarak mohemmed bereir ebderheem

د/ مبارك محمد بريرعبد الرحيم

11

Assistant Professor/ مساعد أستاذ

Dr/ IMADELDIN ALI MUHAMMED ELFAGEIR

د/ عماد الدين على محمد الفقير

12

Assistant Professor/ مساعد أستاذ

Dr / Abdellah Ahmed Mahmoud

د/ عبد اللاه أحمد محمد يوسف

13

Assistant Professor/ مساعد أستاذ

Dr/Emam Shoukri Ibrahim AL Qattan

د/ إمام شكري إبراهيم القطان

14

Assistant Professor/ مساعد أستاذ

Dr/ Ahmed Mohamed Abdelhay Noureldeen

د/ أحمد محمد عبد الحي نورالدين

15

Assistant Professor/ مساعد أستاذ

Dr/ Soliman Atef Shehata Rakha

د/ سليمان عاطف شحاتة رخا

16

Assistant Professor/ مساعد أستاذ

Dr/ Eiman Mohammed Abdalmahmmouud

د/ إيمان محمد عبد المحمود حبيب

17

Assistant Professor/ مساعد أستاذ

Dr/ Ekhlas Ahmed mohmmad Ali

د/ إخلاص أحمد محمد علي

18

Assistant Professor/ مساعد أستاذ

Dr/ Enas Mohammed Ebrahim Elshitey

د/ ايناس محمد إبراهيم الشيتى

19

Assistant Professor/ مساعد أستاذ

Dr/ Tahani Elrasheed Ahmed Hamza

د/ تهاني الرشيد أحمد حمزة

20

Assistant Professor/ مساعد أستاذ

Dr/ Rehab Hamed Ahmed Elshehawy

د/ رحاب حامد أحمد الشهاوي

21

Assistant Professor/ مساعد أستاذ

Dr/ Shahemda Saed Habeeb

شاهندا سعيد حبيب

22

Assistant Professor/ مساعد أستاذ

Dr/ Naema Mohamed Ali Elwakeel

نعمة محمد علي الوكيل

23

lecturer /محاضر

Dr / Somia Abdelrahman Mohamed Elfahad

د/ سمية عبد الرحمن محمد الفهاد

24

lecturer /محاضر

Dr/ Arwa Mohamed Abdallah Elsebaihy

أروى محمد عبد الله الصبيحي

25

كشف بأسماء أعضاء هيئة تدريس قسم الحقوق

List of the faculty members of the Department of Law

قائمة أعضاء هيئة التدريس بكلية العلوم الإدارية والإنسانية - العام الجامعي 1447ه - الفصل الأول (471)
م الاسم الجنس القسم الأكاديمي المؤهل الجنسية
1 علي بن محمد بن عبد الله المحيميد ذكر الحقوق دكتوراه سعودي
2 شامل سليمان احمد السيد عسله ذكر الحقوق دكتوراه مصري
3 سامح شعبان صميدة جودة ذكر الحقوق دكتوراه مصري
4 طارق محمد غزالي محمد ذكر الحقوق دكتوراه مصري
5 أحمد محمد عبد الرحيم حسن ذكر الحقوق دكتوراه مصري
6 عادل الصاوي محمود الصاوي ذكر الحقوق دكتوراه مصري
7 لطفي ابو المجد موسى دياب ذكر الحقوق دكتوراه مصري
8 محمد عبود حامد محمد ذكر الحقوق دكتوراه سوداني
9 عبدالمنعم احمد نبيل خليفة ذكر الحقوق دكتوراه مصري
10 أحمد السيد البهي الشوبري ذكر الحقوق دكتوراه مصري
11 ذكي السيد محمد كمال ذكر الحقوق دكتوراه مصري
12 محمد محمد يوسف عيد ذكر الحقوق دكتوراه مصري
13 عادل السيد محمد علي ذكر الحقوق دكتوراه مصري
14 محي الدين محمد عبد العزيز علي  ذكر الحقوق دكتوراه سوداني
15 أسامة بن علي بن عبد الله الدخيل ذكر الحقوق دكتوراه سعودي
16 أديب حمد إبراهيم العمر ذكر الحقوق ماجستير سعودي
17 صالح بن محمد الخضيري ذكر الحقوق دكتوراه سعودي
18 رشيدة محمود سيداحمد علي أنثى الحقوق دكتوراه سودانية
19 الخنساء احمد محمد سعيد أنثى الحقوق دكتوراه سودانية
20 ياسمين أحمد محمد احمد أنثى الحقوق دكتوراه سودانية
21 رويده موسي عبدالعزيز محمد أنثى الحقوق دكتوراه سودانية
22 شذى حامد عمر محمد أنثى الحقوق دكتوراه سودانية
23 منال عبد الرحمن علي العليان أنثى الحقوق ماجستير سعودية
  إضافة إلى 3 أعضاء متعاونين من فئة المهنيين        
1 د. إبراهيم بن عبد الله الزميع ذكر عضو في السلك القضائي دكتوراه سعودي
2 د. عثمان بن صالح البليهي ذكر مستشار قانوني بإمارة القصيم دكتوراه سعودي
3 أ. أحمد بن محمد المحيميد ذكر مستشار قانوني بجامعة القصيم ماجستير سعودي
 

كشف بأسماء اعضاء هيئة تدريس قسم المحاسبة

 List of the faculty members of the Department of Accounting

م

العضو

المؤهل

جوال

ايميل

1

د/ محمد البشير ابراهيم

أستاذ مساعد

0569410327

mbashir351@gmail.com

2

د/ احمد سعد محمد ابوالعينين

أستاذ مساعد

0534103966

Dr_ahmadsad64@yahoo.com

3

د/ سامي محمود عبدالحميد مراد

أستاذ مساعد

0545621135

Samy_taxation@yahoo.com

4

د/ اسماعيل عثمان شريف

أستاذ مساعد

0506874858

Ioosman55@gmail.com

5

د/ وسيم وجيه سرور عبدالسميع

أستاذ مساعد

0547883551

dr_wasimwsorour@hotmail.com

6

أ/ ماجد عيد عبدالهادي الحربي

محاضر

0557999334

dr.magedaloufy@gmail.com

كشف بأسماء عضوات هيئة تدريس قسم اللغة الإنجليزية والترجمة

 List of the faculty members of the Department of English & Translation

م

العضوة

المؤهل

جوال

ايميل

1

فاطمة النعيم محمد التوم

أستاذ مساعد

Fatima.elnaeem@yahoo.com

2

تماضر سعد العبيدان

محاضر

 

t.s.o.2009@hotmail.com

3

ناديه فيحان جهيم الحربي

محاضر

 

Nf1154@hotmail.com

4

نوره سليمان عبدالرحمن السلامة

محاضر

 

Norahsoliman58@gmail.com

6

سحر مختار محمد كامران

محاضر

 

saharmukhtarch@gmail.com

7

نسرين جوده عفيفي

محاضر

 

nesrgoda@yahoo.com

8

دعاء محمد عبدالحى راجح

أستاذ مساعد

 

dr.doaarageh@gmail.com

9

أحمد فتحي فرج الله يوسف

محاضر

-

-

10

الترمذي علي أحمد محمد

محاضر

-

-

11

الفاضل الطاهر الفاضل علي

أستاذ مساعد

-

-

12

رشيد يس غلام يس

محاضر

-

-

13

محمد رضوان محمد ساجد

محاضر

-

-

14

محمد صبح بكور

مدرس

-

-

15

محمد عبدالمتعال محمد عبدالمتعال

أستاذ مساعد

-

-

16

مرام صالح علي السالم

معيده

-

-

17

مريم حميد نوران العازمي

معيده

-

-

18

وئام عبدالله الصقري

مدرسة

-

-

معرض الصور / الأنشطة

قسم النساء يقيم نشاطا بمركز الوفاء للمسنين ببريدة

رابط المصدر: https://x.com/bpcsedusa/status/1767128235655991313


مدى فعالية المحكمة الصورية في محاكاة المحاكم الحقيقية

رابط المصدر: https://x.com/bpcsedusa/status/1787408686001865199


مهرجان الفراولة في البكيرية

رابط المصدر: https://x.com/bpcsedusa/status/1765484830681117129

مكتب العميد و وكيل كلية

القصيم - بريدة - ص . ب :   31717   الرمز البريدي : 41418 - كلية العلوم الإدارية والإنسانية - مبنى رقم 5

هاتف (كلية البنين) :   

فاكس (كلية البنين): 

هاتف (كلية البنات) : 

فاكس (كلية البنات):