تمريض

العلاج الطبيعي

المختبرات

السجلات الطبية

previous arrow
next arrow
Slider

مرحبا بكم في كلية العلوم الطبية التطبيقية

نبذة عن الكلية

كلية العلوم الطبية التطبيقية هي إحدى كليات بريدة الاهلية وقد حصلت على الترخيص المبدئي في عام 1426 وبدأت العمل في 1428/1429 هـ. تقع الكلية في شارع الملك عبد العزيز، شرق جامعة القصيم. وتضم الكلية مرافق تعليمية مثل: قاعات دراسية، معامل، مكتبة، قاعة مؤتمرات، الكافتيريا، وملعب كرة قدم. تساهم كلية العلوم الطبية التطبيقية في النهوض بالخدمات الصحية للمجتمع السعودي من خلال تخريج كوادر مؤهلة في الجوانب المعرفية والمهارية ولهم الكفاءات اللازمة في المجال الطبي التطبيقي، وتوفير بيئة داعمة للتعليم والتعلم. كما تساهم الكلية في تغطية الاحتياجات المتزايدة لسوق العمل للكوادر في العلوم التطبيقية في المملكة العربية السعودية وايضا في تحقيق رؤية المملكة 2030. وبالإضافة إلى ذلك، تلعب كلية العلوم الطبية التطبيقية دور نشط في خدمة المجتمع من خلال الأنشطة المجتمعية والبحوث المختلفة. وستسمر الكلية في الإسهام بفعالية في تلبية الاحتياجات العديدة والمتزايدة في مجال الصحة ومواكبة التطور الهيكلي والتقني لهذا المجال الحيوي في البلد.

الرؤية والرسالة والأهداف

أنشئت كلية العلوم الطبية التطبيقية في كليات بريدة بهدف تخريج كوادر متخصصة في المجال الطبي وتغطية الاحتياجات المتزايدة في المجال الصحي ومواكبة التطوير التقني في هذا المجال الحيوي والمهم في المملكة، وأن تكون كلية رائدة في مجال البحث العلمي. وتضم الكلية ثلاثة أقسام وهي: قسم التمريض (طلاب وطالبات)، قسم العلاج الطبيعي (طلاب وطالبات)، قسم إدارة المعلومات الصحية (السجلات الطبية) (طلاب).

الأهداف

الرســـــالة

الـــــرؤيـــــة

البرنامج الاكاديمية

التمريض

العلاج الطبيعي

إدارة المعلومات الصحية (إدارة السجلات الطبية)

كلمة عميد الكلية

د. محمد بن علي السهلي

بسم الله الرحمن الرحيم

إن ما تشهده المملكة العربية السعودية من خطى واسعة ومتسارعة لتسابق الزمن وتحلق في آفاق جديدة نحو التقدم والتميز إقليمياً وعالمياً في كافة المجالات انتهاجاً لرؤية المملكة 2030 الطموحة، بمباركة خادم الحرمين الشريفين الملك سلمان بن عبدالعزيز وقيادة سمو ولي عهده الأمين ورئيس مجلس الوزراء صاحب السمو الملكي الأمير محمد بن سلمان بن عبدالعزيز -حفظهما الله- لترفع طموح الجميع من أفراد وجهات ومؤسسات حكومية وخاصة بأن يكونوا شركاء فاعلين في مسيرة النهضة والتطور ومساهمين في تحقيق مستهدفات الرؤية المباركة.

وفي إطار هذا التوجه الاستراتيجي الوطني، تسعى كلية العلوم الطبية التطبيقية بكليات بريدة الأهلية إلى المساهمة الفاعلة في ترجمة هذه الرؤية الوطنية الطموحة من خلال أهدافها الاستراتيجية المتماشية مع رسالة كليات بريدة الأهلية إلى تبني سياسات أكاديمية رائدة تهدف إلى تقديم تعليم جامعي نوعي يتماشى مع معايير الجودة المحلية والعالمية.

وحيث أن التعليم في المجال الطبي يشهد تسارعاً كبيراً في تنوع الاستراتيجيات في التعلم والتعليم، ويتزامن مع هذا التنوع كذلك تغير كبير في متطلبات سوق العمل للخريجين، فإن الكلية تسعى لتهيئة بيئة أكاديمية محفزة وفق استراتيجيات تعليم مناسبة من دورها تسهم في رفع مستوى مخرجاتها لتتماشى مع التوجهات الحديثة في التعليم الأكاديمي وتمنى قدرات الطبة المعرفية والمهارية والمهنية وتستطيع التكيف مع التطورات التقنية في المجال الصحي.

ومن منطلق قيم الكلية، جاء هذا الموقع الإلكتروني ليكون واجهة تفاعلية تعكس رؤية الكلية ورسالتها، وأنشطتها وبرامجها التعليمية، وتوفر منصة لتقديم الخدمات الإلكترونية بشكل يسهل على المستفيدين من الكلية ويبقي جميع الأطراف ذات الصلة على اطلاع وتواصل مستمر.

نأمل أن يحوز الموقع وما يحتويه على رضاكم، ونسأل المولى عز وجل أن يسدد الخطى ويمدنا بالعون والتوفيق لخدمة هذا الوطن في ظل حكومتنا الرشيدة. والله ولي التوفيق.  

عميد الكلية

د. محمد بن علي السهلي

الهاتف: 0163803334

رقم تحويلة داخلي: 105

البريد الإلكتروني:  

كلمــــة وكيل الكليـــــــــة

د. وليد احمد حامد الضيف

بسم الله الرحمن الرحيم

تهدف كلية العلوم الطبية التطبيقية بكليات بريدة الأهلية، إلى إعداد وتأهيل كوادر وطنية صحية ذات كفاءة تعليمية وتدريبية عالية قادرة على استيعاب التطورات في العلوم الطبية وتلبية سوق العمل، وتقديم خدمات مجتمعيه وبحثية والتي تعد إضافة مميزة لمنظومة الخدمات الصحة. إضافة الي سعي الكلية الي تنمية قدرات ومهارات أعضاء هيئة التدريس والعاملين وتحسين الخدمات المقدمة لهم.

وتقدم الكلية حالياً درجة البكالوريوس في برنامج التمريض والعلاج الطبيعي وإدارة المعلومات الصحية (سجلات طبية) وهذه البرامج مخولة لإعداد كوادر على قدر عالي من التنافسية للقيام بدور قيادي في المجالات ذات العلاقة.

وتسعى الكلية جاهدة للرقي بالكلية من خلال تطوير مناخي الجودة والعمل للحصول على الاعتماد محلياً ودولياً، ورفع مستويات المنتجات العلمية لتغطية احتياجات المملكة عموماً بأفضل الكوادر وأكثرها تميزاً في تلك المجالات.

تسعى الكلية جاهدةً لتحقيق الاعتماد الأكاديمي لبرامجها الطبية المختلفة، بإعداد خطط متكاملة لتقييم وتطوير مستوى الأداء بالكلية.

 وكيل الكلية: د. وليد احمد حامد الضيف

رقم الهاتف: 0163803334

رقم تحويلة داخلي: 402

البريد الالكتروني: eldaifwah@hotmail.com

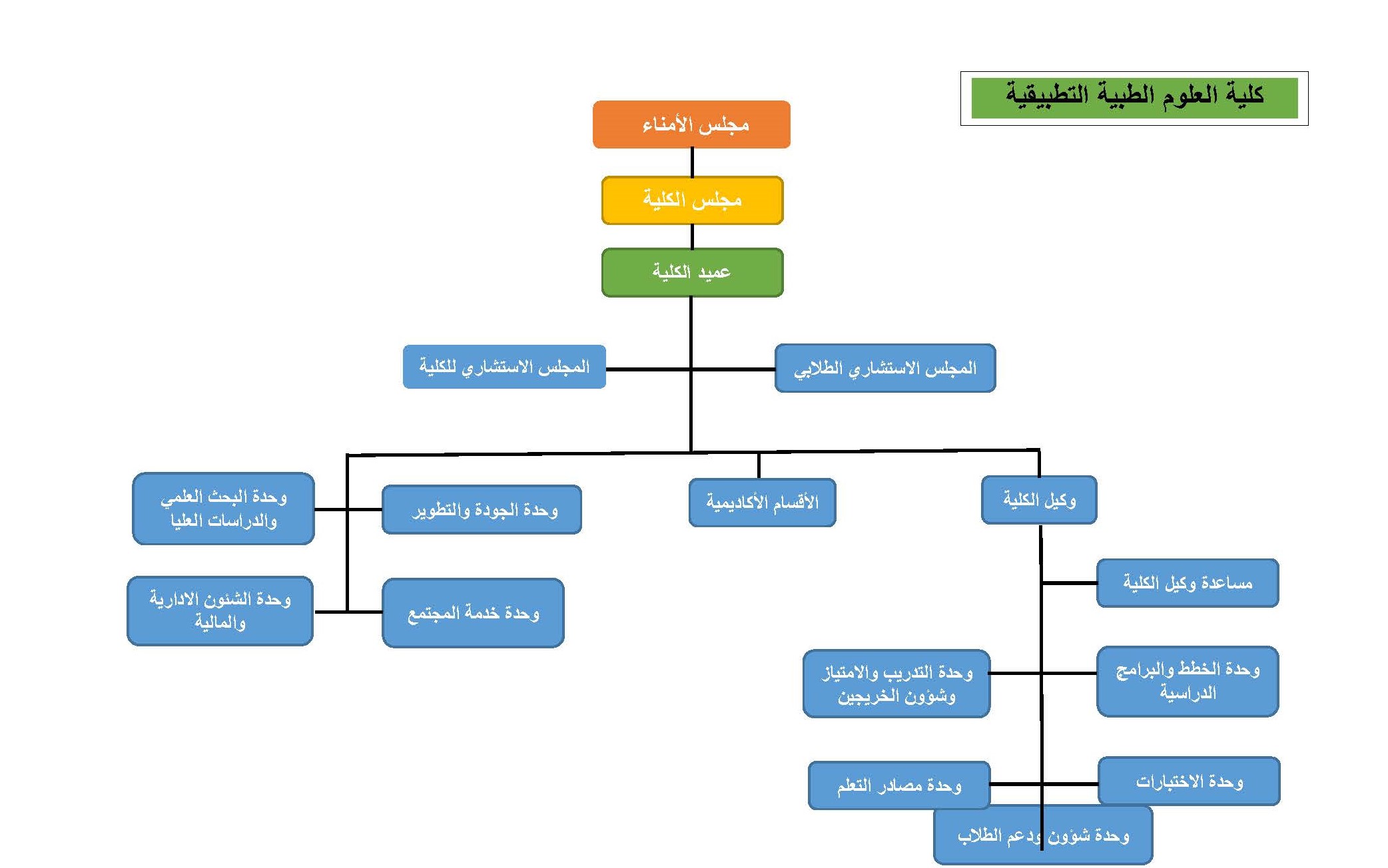
وحدات الكلية

وحدة الخطط والبرامج الدراسية

رئيس الوحدة: د. وليد الضيف

وحدة التدريب والامتياز وشؤون الخريجين

رئيس الوحدة: د. دعاء أمين البلتاجي

مساعد رئيس الوحدة: د. محمد ادريس يحي

وحدة الاختبارات

رئيس الوحدة: د. عبد الناصر الشرايعة

مساعد رئيس الوحدة: د. اميرة فرج محمد

وحدة مصادر التعلم

رئيس الوحدة: د. محمد شاور عبد المولى

مساعد رئيس الوحدة: د. نيجار نيصار شيكاليجار

وحدة شؤون ودعم الطالب

رئيس الوحدة: د. محمد عبد السلام عيسى

مساعد رئيس الوحدة: ا. نوره الخضير

وحدة الجودة والتطوير

رئيس الوحدة: د. محمد محمد مشالي

مساعد رئيس الوحدة: د. فتحية حسن اسماعيل

مساعد رئيس الوحدة: د. ابو بكر ابراهيم

وحدة الشئون الإدارية والمالية

رئيس الوحدة: ا. عبد الله الدوسري

وحدة البحث العلمي والدراسات العليا

رئيس الوحدة: د. محمد اقبال خان

مساعد رئيس الوحدة: د. هاجر سر الختم

وحدة خدمة المجتمع

رئيس الوحدة: د. وليد محمد السيد

مساعد رئيس الوحدة: د. سهام محمد ادم

الهيكل تنظيـــــمي

النماذج الأكاديمية

معرض الصور

للتواصــل

عميد الكلية: د. محمد بن عبدالله السويد

الهاتف: 0163803334

رقم تحويلة داخلي: 105

البريد الإلكتروني: m.alsaweed@bpc.edu.sa

 

وكيل الكلية: د. وليد احمد حامد الضيف

الهاتف: 0163803334

رقم تحويلة داخلي: 402

بريد الكتروني:  eldaifwah@hotmail.com

 

مدير مكتب العميد:

 رقم التحويلة:403

بريد الكتروني: 


المملكة العربية السعودية - القصيم - بريدة - ص . ب :   31717   - كلية العلوم الطبية التطبيقية - مبنى رقم 4

 

College LMS - Blackboard Ultra