الهندسة الكهربائية

هندسة الحاسب

الهندسة المعمارية

الأمن السيبراني

previous arrow
next arrow
Slider

مرحبا بكم في كلية الهندسة وتقنية المعلومات

تتميز كلية الهندسة و تقنية المعلومات في كليات بريدة بأنها لا تقف عند تعليم طلابها لمادة المنهج فقط، بل تسعى لتوسيع أفاقهم ومعارفهم وخبراتهم من خلال بيئة علمية تسهل تفاعلهم مع أساتذة من ذوي الكفاءات العالية، ومختبرات متطورة ومناهج متقدمة معتمدة من أرقى الجامعات العالمية. وسيركز البحث العلمي في كلية الهندسة وتقنية المعلومات على المجالات الاستراتيجية والمهمة للمملكة والمنطقة والعالم ككل. وقد صممت كلية الهندسة لتستوعب خمسمائة طالب بمرحلة البكالوريوس بمعدل عضو هيئة تدريس لكل عشرة طلاب، بالإضافة إلى ذلك تتميز الكلية بمرافقها الحديثة والمتطورة. وقد تم اختيار أعضاء هيئة التدريس في كلية الهندسة وفقا لأعلى المعايير العلمية والأكاديمية من ذوي المؤهلات العلمية العالية وممن يعتبرون من رواد البحث العلمي والتعليمي في العالم.

الرؤية والرسالة والأهداف

الأهداف

الرســـــالة

الـــــرؤيـــــة

كلمــــة عميد الكليـــــــــة

د. فهد بن عبدالرحمن المفضي

بسم الله الرحمن الرحيم

انطلاقاً من مبدأ المشاركة والمسؤولية في بناء الوطن والمواطن، اهتم القطاع الخاص في تحقيق التكامل في مجالات التعليم العالي مع القطاع الحكومي ممثلاً بالجامعات في جميع التخصصات وبالأخص التقنية والهندسية. هذا التكامل ترعاه الدولة - حفظها الله - ممثلة في وزارة التعليم العالي وذلك لتحقيق المشاركة الفعالة في تطوير القطاعات الهندسية والتقنية في المملكة صناعةً وتعليماً وخدمات. لهذا فقد سارعت كليات بريدة الأهلية في إنشاء كلية الهندسة وتقنية المعلومات، والتي تحوي أقساماً متخصصة في مجالات علوم الحاسب وهندسة الحاسب والهندسة الكهربائية وتقوم بتخريج كوادر مؤهلة تحمل درجة البكالوريوس. وهذه الأقسام هي لبنة للتوسع في التخصصات والدرجات العلمية (كالماجستير والدكتوراه) مستقبلاً. والكلية هنا تمارس دورها في تطوير القطاع التقني من خلال تأهيل الكفاءات والكوادر السعودية والإسهام في الأبحاث والدراسات التي من شأنها تأصيل دور الكلية في خدمة المجتمع .وفي إطار سعي الكلية – بشكل مستمر – في تطوير مخرجاتها التعليمية، تهتم الكلية باستقطاب أعضاء هيئة التدريس المتخصصين والمتميزين من الكفاءات السعودية وغيرها وتدريبهم بهدف إثراء المستوى العلمي والتعليمي، فهم أحد أهم أدوات رفع مستوى جودة التعليم

العميد: : د. فهد بن عبدالرحمن المفضي

 رقم التحويلة:  145

 البريد الإلكتروني: almufadi@hotmail.com

كلمــــة وكيل الكليـــــــــة

د. عماد احمد حسين

بسم الله الرحمن الرحيم

أسست الكلية كي تقوم بدور هام وأساسي في إعداد الكوادر والكفاءات الهندسية إعدادا أكاديميا وعمليا في مختلف المجالات الهندسية بما يتلاءم مع متطلبات التنمية محلياً عن طريق المشاركة الفعالة مع مؤسسات المجتمع. وقد راعت الكلية أثناء اختيار وبناء تخصصاتها تحقيق المواصفات العالمية الأساسية بالإضافة الى تحقيق متطلبات المجتمع المحلي وسوق العمل في المملكة العربية السعودية، وهو المحك الأساسي الذي تسعى الكلية لتحقيقه.

تبذل الكلية جهدها في توفير مزيج متوازن من التدريب العملي مع الأساس النظري القوي للطلاب والذي يسمح للخريجين العمل بفعالية وثقة في مكان العمل. تدريس المناهج الأساسية في الهندسة والحاسب، تسير جنبا إلى جنب مع الدورات الدراسية وورش العمل بتخصصات متعددة، بالإضافة إلى التدريب الصيفي في جهات العمل، مع الاهتمام بالأنشطة اللامنهجية، وتوفير الفرص البحثية للأكاديميين ودعمها، وتمكين الخريجين أن يسيروا خطوة إضافية إلى الأمام من المنافسة في سوق العمل المزدحمة اليوم عن طريق إكسابهم مجموعة من المهارات المضافة لتخصصهم الرئيسي.

تسعى الكلية جاهدةً لتحقيق الاعتماد الأكاديمي لبرامجها الهندسية، وهو ما يتطلب إعداد خطط متكاملة لتقييم وتطوير مستوى الأداء بالكلية، إضافة الى تطبيق معايير الجودة والاعتماد الأكاديمي في البرامج الهندسية المختلفة. وتحرص كذلك على خدمة المجتمع المحلي من خلال إجراء الأبحاث التطبيقية وتقديم الاستشارات الهندسية للقطاعين العام والخاص وتنظيم الدورات التدريبية وورش العمل المتخصصة والتي تخدم القطاع الهندسي في المنطقة.

د. عماد احمد حسين

 رقم التحويلة: 155

 البريد الإلكتروني: emad.hussein2011@bpc.edu.sa

الأقســـــام

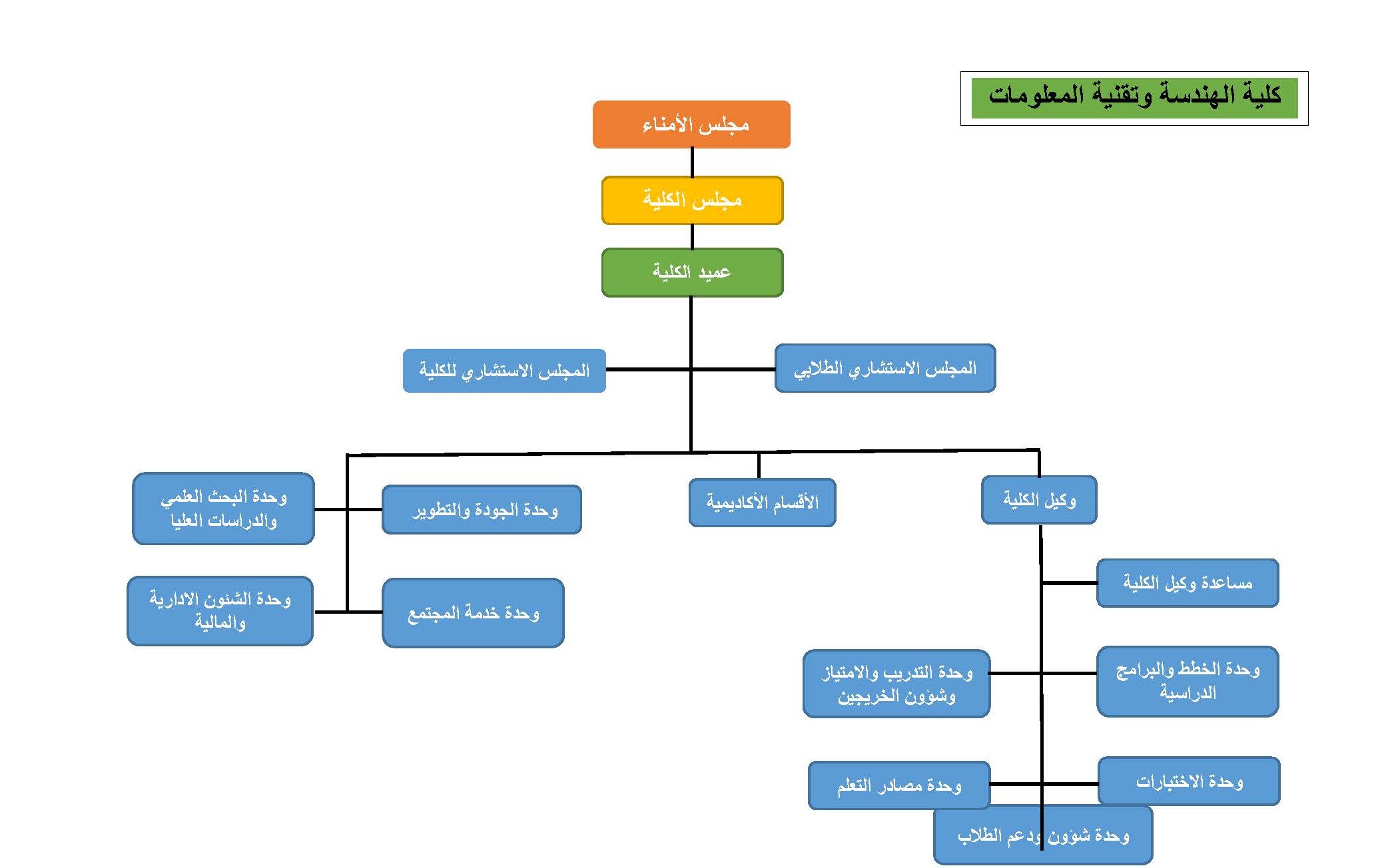
الهيكل تنظيـــــمي

معرض الصور

مكتب العميد و وكيل كلية

عميد الكلية: د. فهد بن عبدالرحمن المفضي

هاتف داخلي: 145

بريد الكتروني:  almufadi@hotmail.com

مدير مكتب العميد: 

 رقم التحويلة:155

بريد الكتروني: 

وكيل الكلية: د. عماد احمد حسين

داخلي:  155

بريد الكتروني:  emad.hussein2011@gmail.com

 

 

المملكة العربية السعودية

القصيم - بريدة - ص.ب. ب: 31717 الرمز البريدي: 41418 - كلية الهندسة وتكنولوجيا المعلومات - مبنى رقم 2

Qassim - Buraydah - p. B: 31717 College of Engineering and Information Technology - Building No. 2