Buraydah Private Colleges
To take our Students to Zenith of Education
روابط سريعة: استمارة قبول مبدئي | البوابة الإلكترونية للنظام الأكاديمي | بلاك بورد
نرحب بكم في كلية طب الأسنان والصيدلة (برنامج طب الأسنــــــــان)
طب الأسنان هو أحد فروع الطب، يختص بدراسة وتشخيص ومعالجة أمراض الفم والوجه والفكين والأسنان والأنسجة المحيطة بها والوقاية منها ويتفرع إلى العديد من الاختصاصات. يُسمى ممُارس هذه المهنة بطبيب الأسنان. يتطلب هذا الفرع دراسات متخصصة وتدريباً منتظماً لكي يتمكن الطلاب من الوصول الى الهدف المهنى المطلوب وهو ما يرمي اليه هذا البرنامج «برنامج البكالوريوس فى طب وجراحة الأسنان".
د. زياد بن عبدالعزيز المشيطي
بسم الله الرحمن الرحيم
يسرني أن أرحب بكم في كلية طب الأسنان والصيدلة، صرح العلم والمعرفة، حيث نسعى جاهدين لتخريج كوادر صحية مؤهلة في مجال الرعاية الصحية لطب الأسنان والصيدلة.
رسالتنا تتجاوز التعليم الأكاديمي لتشمل غرس قيم البحث العلمي والابتكار، وتزويد طلابنا بالمهارات العملية لمواجهة تحديات المستقبل ومتطلبات سوق العمل. نحن ملتزمون بتوفير بيئة تعليمية نشطة ومحفزة تدعم التعاون والتبادل المعرفي بين الطلاب وأعضاء هيئة التدريس.
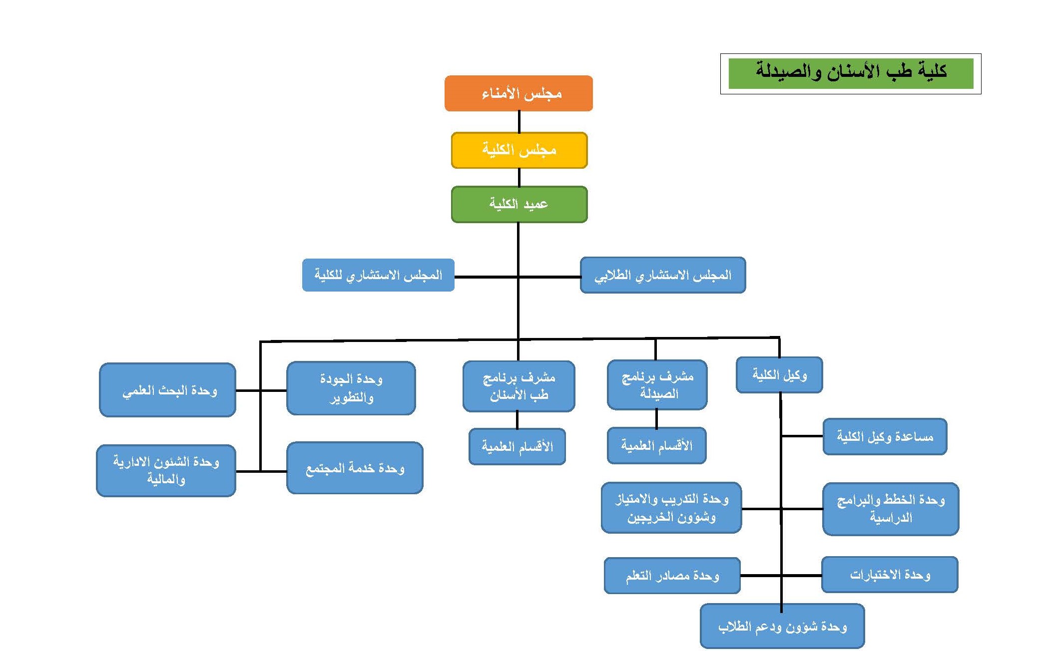
إن كلية طب الأسنان والصيدلة مجتمع متكامل من طلاب وأعضاء هيئة تدريس وإداريين يسعى لخدمة المجتمع وتحسين جودة الحياة وذلك عبر تقديم برامج صحية متميزة وتوعية المجتمع بأهمية الصحة، والمساهمة في تحقيق أهداف رؤية المملكة العربية السعودية ٢٠٣٠.
العميد: د. زياد بن عبدالعزيز المشيطي
رقم تحويلة داخلي: 169
البريد الإلكتروني: ziyad.almushayti@bpc.edu.sa
د ماجد احمد غنائي
بسم الله الرحمن الرحيم
أهلا بكم في كلية طب الأسنان والصيدلة بكليات بريدة!
بصفتي وكيلاً للكلية ، أنا فخور في تبني الكلية تبني المنهج العملي والقائم على التجربة في تعليم طب الأسنان والصيدلة والذي تبنته كليتنا منذ تأسيسها. تقوم برامج طب الأسنان والصيدلة لدينا بإعداد الطلاب ليصبحوا قادة ومتعلمين مدى الحياة ولديهم المعرفة والمهارات والقيم والسمات اللازمة لمواجهة تحديات واحتياجات التحول الاجتماعي والاقتصادي.
تقع الكلية في وسط مدينة القصيم بالقرب من جامعة القصيم ، وتوفر فرصًا فريدة للطلاب للمشاركة في مختلف الأنشطة الأكاديمية والمهنية. لا تقتصر دوراتنا التدريبية والتوعية المجتمعية مقدمي الرعاية الصحية على والمجتمع فحسب ، بل وفرت فرصة مثالية لطلابنا للبدء في ممارسة ما يتعلمونه على ارض الواقع.
تعتبر المعرفة المهنية والقائمة على الخبرة التي يتبناها أعضاء هيئة التدريس لدينا أمرًا أساسيًا لنجاح طلابنا وخريجينا. تستمر المساهمات البحثية وخدمة المجتمع لأعضاء هيئة التدريس لدينا في إحداث التغيير مع تأثير مجتمعي إيجابي في كليات بريدة وفي المجتمع من حولنا وفي جميع أنحاء المنطقة.
أدعوكم جميعًا لاستكشاف كليتنا بشكل أكبر إما عبر الإنترنت أو من خلال زيارة الحرم الجامعي لاستكشاف المزيد والاستفادة من الفرص التي توفرها الكليات.
د ماجد احمد غنائي
رقم فرعي: 339
البريد الإلكتروني: Majid.Ahmad@bpc.edu.sa
مجالات العمل لخريجي برامج طب الأسنان تشمل ولا تنحصر في التالي
يهدف البرنامج إلى اكساب الخريج معارف طب الأسنان اللازمة لتلبية احتياجات سوق العمل من الكوادر الصحية الوطنية المتخصصة بما يمكنه من ممارسة العمل في كافة وظائف طب الأسنان وخصوصا ً ما يلي:
يشترط في الطالب المتقدم استيفاء الشروط التالية
الخطة الدراسية للبرنامج
تمتد الدراسة في برنامج طب الأسنان على مدى 6 سنوات دراسية بحيث يصل مجموع ما يدرسه الطالب للحصول على درجة البكالوريوس إلى 185 وحدة دراسية، تليها سنة الامتياز الإجبارية.
يشمل البرنامج الدراسي مقررات في اللغة الإنكليزية ومتطلبات الكليات في العلوم الإنسانية ومقررات علمية أساسية وسريرية في علوم الطب البشري بالإضافة إلى علوم طب الأسنان الأساسية والسريرية التطبيقية ويتدرب خلالها الطلاب على اكتساب المعلومات والمهارات اليدوية اللازمة لممارسة مهنة طب الأسنان بجوانبها العلاجية والوقائية.
برنامج الامتياز
هو عبارة عن برنامج تدريبي لمدة 12 شهراً مخصص لتدريب الطلاب، وهي مرحلة تسهم في تقليل اعتماد الطلاب على أعضاء هيئة التدريس مما يسهل تحويل الطالب إلى طبيب أسنان مستقل المسؤولية. يدرب البرنامج الطلاب على تصميم وتنفيذ مختلف الخطط العلاجية في مجال طب الأسنان بوجود الإرشاد التخصصي، بالإضافة الى تعزيز مهارات تقييم الوضع الصحي العام للمريض ومقارنته بالعلاج المتوقع.
يتضمن البرنامج التدريبى عدداً من المهارات ابتداءً من التدريب النظري والسريري، بالإضافة إلى إدارة وعلاج المرضى، وإدارة العيادات، والبحث العلمي. أما الحالات العلاجية فتضم مجموعة من الحالات السريريه التي اختيرت بحسب الحاجات المهارية وذلك استكمالا لتدريبهم خلال السنوات السابقة لبرنامج طب الأسنان.
ينقسم البرنامج إلى ثلاثة فترات موزعة داخل وخارج الكليات في مستشفيات معتمدة.
د : حسن سليمان اوغلو (رئيسا)
د : محمد صابر الشربيني (عضوا)
د: نسيم اختر مرتضي ( عضوا)
د: فوزية تبسم (عضوا)
د: شيستا واليا (عضوا)
د. محمد صابر الشربيني (رئيسا)
د. أحمد محمد السعيد (عضوا)
د مناضل حسن محمد (عضوا)
د.هند خالد عبدالرحمن (عضوا)
د. يسرا حسين الرفاعي (عضوا)
د. صدف فاروقي (عضوا)
د : سوديب روي سوبراتا ( رئيسا)
د : مايسة شمعون ابراهيم (عضوا)
د: إيمان منير حسن (عضوا)
د : محمد مخمور حسن (عضوا)
د : محمد صابر الشربيني (عضوا)
الصيدلانية : تيسير حسن (عضوا)
د . سيد خاجة علي الدين رئيسا
د. أحمد محمد السعيد (عضوا) (عضوا)
د . فينوت دي بي (عضوا)
د. محمد السعيد عبدالحي (عضوا)
د. انظار الحق أنوار الحق
د فاهانا بينوم محمد صوفيا (عضوا)
الأخصائي ، راكان الحربي (عضوا)
الأخصائية. ميشيل هارديز (عضوا)
الأخصائي، محمد قطيم الحربي (عضوا)
د. مناضل حسن محمد (رئيسا)
د. وامق مشير فريد (عضوا)
د أحمد محمد محمود (عضوا) .
د. محمد فضل الله أحمد (عضوا)
د. عبدالهادي يسن عبد الهادي (عضوا)
د يسرا حسين رفاعي (عضوا)
الصيدلانية / تيسير حسين محمد (عضوا)
الأستاذ / أيمن عثمان الحماد (عضوا) .
الاستاذة/ بشرى عبدالعزيز الزامل (عضوا)
د. أحمد صابر عبدالكريم (رئيسا)
منسق الجودة / برامج الصيدلة د. أم دي تنوير أطهر
منسق الجودة / برنامج طب الأسنان د. أحمد محمد محمود
د. محمد صابر الشربيني (عضوا)
د. سوديب روي سوبرانا (عضوا)
د. زبيه الله وشيح الله (عضوا) .
د. عبدالهادي يسن عبدالهادي (عضوا)
د. هند خالد عبدالرحمن (عضوا)
د. شیبا خان (عضوا)
د. بونام ارجوال (عضوا)
د محمد راشد خالد (رئيسا)
د. زبيه الله وشيح الله (عضوا)
د. أحمد محمد محمود (عضوا)
د. فوزية تبسم (عضوا)
د كالبنا جوكول (عضوا)
د. شيماء نور الدين الشابوري (رئيسا)
. د.هند خالد عبدالرحمن (عضوا)
د. عبدالهادي بسن عبدالهادي (عضوا)
د. أحمد محمد السعيد (عضوا)
د مرمر أحمد منتصر (عضوا)
وحدة الشئون الادارية والمالية
الصفحة تحت الإنشاء
| S.No. | Name | Designation | Ext. No. | ||
| 1 | Dr. Eman Mounier Hassan Yousif | د/ ايمان منير | Eman.Mounir@bpc.edu.sa | Program Director/ Assistant professor | 832 |
| 2 | DR. HOSAMA MOUSA | د/ حسام موسى | Hossam.Moussa@bpc.edu.sa | Assistant Professor | 323 |
| 3 | DR VINUTH D.P | د/ فينوث د.ب | Vinuth.DP@bpc.edu.sa | Assistant Professor | 338 |
| 4 | DR SUDIP ROY | د/ سوديب روي | Sudip.Roy@bpc.edu.sa | Assistant Professor | 335 |
| 5 | DR MOHAMMED NASIR | د/ محمد ناصر | Nasir.Kamal@bpc.edu.sa | Assistant Professor | 336 |
| 6 | DR SAYED ALI | د/ سيد علي | Khaja.Aliuddin@bpc.edu.sa | LECTURER | 472 |
| 7 | DR MOHAMMED SABER | د/ محمد صابر | Saber.Elsherbini@bpc.edu.sa | Assistant Professor | 357 |
| 8 | DR AHAMED SHOEIB | د/ أحمد شعيب | Ahmad.Mahmoud@bpc.edu.sa | Assistant Professor | 340 |
| 9 | DR HOSAM SABER | د/ حسام صابر | Hosam.Saber@bpc.edu.sa | Teaching Assistant | |
| 10 | DR WAMIK FARRED | د/ وامق فريد | Wamiq.Fareed@bpc.edu.sa | LECTURER | 334 |
| 11 | DR MOHAMMED SHALABY | د/ محمد شلبي | m.shalaby@bpc.edu.sa | Lecturer | 342 |
| 12 | DR AHAMED ALSAEED | د/ أحمد السعيد | Ahmad.alsaeed@bpc.edu.sa | Teaching Assistant | 440 |
| 13 | DR KAPANA GOKUL | د/ كالبنا جوكال | Kalpana.Goukal@bpc.edu.sa | Professor | 828 |
| 14 | DR POONAM AGARWAL | د/ بونام أجروال | Poonam.Agarwal@bpc.edu.sa | Assistant Professor | 749 |
| 15 | DR CHESHTA WALIA | د/ شيشتا واليا | Chesta.Wallia@bpc.edu.sa | Assistant Professor | 749 |
| 16 | DR SHEEBA KHAN | د/ شيبا خان | Sheeba.Khan@bpc.edu.sa | Assistant Professor | 749 |
| 17 | DR FHANNA BEGUM | د/ فاهانا بيجم | fhanna.begum@bpc.edu.sa | LECTURER | 749 |
| 18 | DR YUSRA REFAIE | د/ يسرا الرفاعي | Yousra.Rifai@bpc.edu.sa | Lecturer | 750 |
| 19 | DR SHYMAA NOURELDEEN | د/ شيماء نورالدين | shymaa.nour@bpc.edu.sa | Lecturer | 811 |
مدير مكتب العميد: ا/خالد المضيان
رقم الهاتف: 0163800085
رقم التحويلة: 301
رقم الجوال: 0551831894
فاكس: 0163800083
Dean_PD@BPC.edu.sa البريد الإلكترونى:
مدير البرنامج:
د ايمان منير
المملكة العربية السعودية
القصيم - بريدة - ص . ب : 31717 - كلية الصيدلة و طب الاسنان - مبنى رقم 3
Qassim - Buraydah - p. B: 31717 College of Pharmacy and Dentistry - Building No. 3
جميع الحقوق محفوظة © 2020-25 كليــــات بريدة الأهلية